Java-Agent-1
故事的小黄花
团队中有同事在做性能优化相关的工作,因为公司基础设施不足,同事在代码中写了大量的代码统计某个方法的耗时,大概的代码形式就是
@Override
public void method(Req req) {
StopWatch stopWatch = new StopWatch();
stopWatch.start("某某方法-耗时统计");
method()
stopWatch.stop();
log.info("查询耗时分布:{}", stopWatch.prettyPrint());
}
这样的代码非常多,侵入性很大,联想到之前学习的Java Agent技术,可以无侵入式地解决这类问题,所以做了一个很小很小的demo
Instrumentation
在了解Agent之前需要先看看Instrumentation
JDK从1.5版本开始引入了java.lang.instrument包,该包提供了一些工具帮助开发人员实现字节码增强,Instrumentation接口的常用方法如下
public interface Instrumentation {
/**
* 注册Class文件转换器,转换器用于改变Class文件二进制流的数据
*
* @param transformer 注册的转换器
* @param canRetransform 设置是否允许重新转换
*/
void addTransformer(ClassFileTransformer transformer, boolean canRetransform);
/**
* 移除一个转换器
*
* @param transformer 需要移除的转换器
*/
boolean removeTransformer(ClassFileTransformer transformer);
/**
* 在类加载之后,重新转换类,如果重新转换的方法有活跃的栈帧,那些活跃的栈帧继续运行未转换前的方法
*
* @param 重新转换的类数组
*/
void retransformClasses(Class<?>... classes) throws UnmodifiableClassException;
/**
* 当前JVM配置是否支持重新转换
*/
boolean isRetransformClassesSupported();
/**
* 获取所有已加载的类
*/
@SuppressWarnings("rawtypes")
Class[] getAllLoadedClasses();
}
public interface ClassFileTransformer {
// className参数表示当前加载类的类名,classfileBuffer参数是待加载类文件的字节数组
// 调用addTransformer注册ClassFileTransformer以后,后续所有JVM加载类都会被它的transform方法拦截
// 这个方法接收原类文件的字节数组,在这个方法中做类文件改写,最后返回转换过的字节数组,由JVM加载这个修改过的类文件
// 如果transform方法返回null,表示不对此类做处理,如果返回值不为null,JVM会用返回的字节数组替换原来类的字节数组
byte[] transform( ClassLoader loader,
String className,
Class<?> classBeingRedefined,
ProtectionDomain protectionDomain,
byte[] classfileBuffer)
throws IllegalClassFormatException;
}
Instrumentation有两种使用方式
- 在JVM启动的时候添加一个Agent jar包
- JVM运行以后在任意时刻通过Attach API远程加载Agent的jar包
Agent
使用Java Agent需要借助一个方法,该方法的方法签名如下
public static void premain (String agentArgs, Instrumentation instrumentation) {
}
从字面上理解,就是运行在main()函数之前的类。在Java虚拟机启动时,在执行main()函数之前,会先运行指定类的premain()方法,在premain()方法中对class文件进行修改,它有两个入参
- agentArgs:启动参数,在JVM启动时指定
- instrumentation:上文所将的Instrumentation的实例,我们可以在方法中调用上文所讲的方法,注册对应的Class转换器,对Class文件进行修改
如下图,借助Instrumentation,JVM启动时的处理流程是这样的:JVM会执行指定类的premain()方法,在premain()中可以调用Instrumentation对象的addTransformer方法注册ClassFileTransformer。当JVM加载类时会将类文件的字节数组传递给ClassFileTransformer的transform方法,在transform方法中对Class文件进行解析和修改,之后JVM就会加载转换后的Class文件
JVM启动时的处理流程
那我们需要 做的就是写一个转换Class文件的ClassFileTransformer,下面用一个计算函数耗时的小例子看看Java Agent是怎么使用的
public class MyClassFileTransformer implements ClassFileTransformer {
@Override
public byte[] transform(ClassLoader loader, String className, Class<?> classBeingRedefined, ProtectionDomain protectionDomain, byte[] classfileBuffer) {
if ("com/example/aop/agent/MyTest".equals(className)) {
// 使用ASM框架进行字节码转换
ClassReader cr = new ClassReader(classfileBuffer);
ClassWriter cw = new ClassWriter(cr, ClassWriter.COMPUTE_FRAMES);
ClassVisitor cv = new TimeStatisticsVisitor(Opcodes.ASM7, cw);
cr.accept(cv, ClassReader.SKIP_FRAMES | ClassReader.SKIP_DEBUG);
return cw.toByteArray();
}
return classfileBuffer;
}
}
public class TimeStatisticsVisitor extends ClassVisitor {
public TimeStatisticsVisitor(int api, ClassVisitor classVisitor) {
super(Opcodes.ASM7, classVisitor);
}
@Override
public MethodVisitor visitMethod(int access, String name, String descriptor, String signature, String[] exceptions) {
MethodVisitor mv = cv.visitMethod(access, name, descriptor, signature, exceptions);
if (name.equals("<init>")) {
return mv;
}
return new TimeStatisticsAdapter(api, mv, access, name, descriptor);
}
}
public class TimeStatisticsAdapter extends AdviceAdapter {
protected TimeStatisticsAdapter(int api, MethodVisitor methodVisitor, int access, String name, String descriptor) {
super(api, methodVisitor, access, name, descriptor);
}
@Override
protected void onMethodEnter() {
// 进入函数时调用TimeStatistics的静态方法start
super.visitMethodInsn(Opcodes.INVOKESTATIC, "com/example/aop/agent/TimeStatistics", "start", "()V", false);
super.onMethodEnter();
}
@Override
protected void onMethodExit(int opcode) {
// 退出函数时调用TimeStatistics的静态方法end
super.onMethodExit(opcode);
super.visitMethodInsn(Opcodes.INVOKESTATIC, "com/example/aop/agent/TimeStatistics", "end", "()V", false);
}
}
public class TimeStatistics {
public static ThreadLocal<Long> t = new ThreadLocal<>();
public static void start() {
t.set(System.currentTimeMillis());
}
public static void end() {
long time = System.currentTimeMillis() - t.get();
System.out.println(Thread.currentThread().getStackTrace()[2] + " spend: " + time);
}
}
public class AgentMain {
// premain()函数中注册MyClassFileTransformer转换器
public static void premain (String agentArgs, Instrumentation instrumentation) {
System.out.println("premain方法");
instrumentation.addTransformer(new MyClassFileTransformer(), true);
}
}
<build>
<plugins>
<plugin>
<groupId>org.apache.maven.plugins</groupId>
<artifactId>maven-assembly-plugin</artifactId>
<version>3.1.1</version>
<configuration>
<descriptorRefs>
<!--将应用的所有依赖包都打到jar包中。如果依赖的是 jar 包,jar 包会被解压开,平铺到最终的 uber-jar 里去。输出格式为 jar-->
<descriptorRef>jar-with-dependencies</descriptorRef>
</descriptorRefs>
<archive>
<manifestEntries>
// 指定premain()的所在方法
<Agent-CLass>com.example.aop.agent.AgentMain</Agent-CLass>
<Premain-Class>com.example.aop.agent.AgentMain</Premain-Class>
<Can-Redefine-Classes>true</Can-Redefine-Classes>
<Can-Retransform-Classes>true</Can-Retransform-Classes>
</manifestEntries>
</archive>
</configuration>
<executions>
<execution>
<phase>package</phase>
<goals>
<goal>single</goal>
</goals>
</execution>
</executions>
</plugin>
<plugin>
<groupId>org.apache.maven.plugins</groupId>
<artifactId>maven-compiler-plugin</artifactId>
<version>3.1</version>
<configuration>
<source>${maven.compiler.source}</source>
<target>${maven.compiler.target}</target>
</configuration>
</plugin>
</plugins>
</build>
使用命令行执行下面的测试类
java -javaagent:/Users/zhangxiaobin/IdeaProjects/aop-demo/target/aop-0.0.1-SNAPSHOT-jar-with-dependencies.jar com.example.aop.agent.MyTest
public class MyTest {
public static void main(String[] args) throws InterruptedException {
Thread.sleep(3000);
}
}
计算出了某个方法的耗时
计算出某个方法的耗时
Attach
在上面的例子中,我们只能在JVM启动时指定一个Agent,这种方式局限在main()方法执行前,如果我们想在项目启动后随时随地地修改Class文件,要怎么办呢?这个时候需要借助Java Agent的另外一个方法,该方法的签名如下
public static void agentmain (String agentArgs, Instrumentation inst) {
}
agentmain()的参数与premain()有着同样的 含义,但是agentmain()是在Java Agent被Attach到Java虚拟机上时执行的,当Java Agent被attach到Java虚拟机上,Java程序的main()函数一般已经启动,并且程序很可能已经运行了相当长的时间,此时通过Instrumentation.retransformClasses()方法,可以动态转换Class文件并使之生效,下面用一个小例子演示一下这个功能
下面的类启动后,会不断打印出100这个数字,我们通过Attach功能使之打印出50这个数字
public class PrintNumTest {
public static void main(String[] args) throws InterruptedException {
while (true) {
System.out.println(getNum());
Thread.sleep(3000);
}
}
private static int getNum() {
return 100;
}
}
依然是定义一个ClassFileTransformer,使用ASM框架修改getNum()方法
public class PrintNumTransformer implements ClassFileTransformer {
@Override
public byte[] transform(ClassLoader loader, String className, Class<?> classBeingRedefined, ProtectionDomain protectionDomain, byte[] classfileBuffer) throws IllegalClassFormatException {
if ("com/example/aop/agent/PrintNumTest".equals(className)) {
System.out.println("asm");
ClassReader cr = new ClassReader(classfileBuffer);
ClassWriter cw = new ClassWriter(cr, ClassWriter.COMPUTE_FRAMES);
ClassVisitor cv = new TransformPrintNumVisitor(Opcodes.ASM7, cw);
cr.accept(cv, ClassReader.SKIP_FRAMES | ClassReader.SKIP_DEBUG);
return cw.toByteArray();
}
return classfileBuffer;
}
}
public class TransformPrintNumVisitor extends ClassVisitor {
public TransformPrintNumVisitor(int api, ClassVisitor classVisitor) {
super(Opcodes.ASM7, classVisitor);
}
@Override
public MethodVisitor visitMethod(int access, String name, String descriptor, String signature, String[] exceptions) {
MethodVisitor mv = cv.visitMethod(access, name, descriptor, signature, exceptions);
if (name.equals("getNum")) {
return new TransformPrintNumAdapter(api, mv, access, name, descriptor);
}
return mv;
}
}
public class TransformPrintNumAdapter extends AdviceAdapter {
protected TransformPrintNumAdapter(int api, MethodVisitor methodVisitor, int access, String name, String descriptor) {
super(api, methodVisitor, access, name, descriptor);
}
@Override
protected void onMethodEnter() {
super.visitIntInsn(BIPUSH, 50);
super.visitInsn(IRETURN);
}
}
public class PrintNumAgent {
public static void agentmain (String agentArgs, Instrumentation inst) throws UnmodifiableClassException {
System.out.println("agentmain");
inst.addTransformer(new PrintNumTransformer(), true);
Class[] allLoadedClasses = inst.getAllLoadedClasses();
for (Class allLoadedClass : allLoadedClasses) {
if (allLoadedClass.getSimpleName().equals("PrintNumTest")) {
System.out.println("Reloading: " + allLoadedClass.getName());
inst.retransformClasses(allLoadedClass);
break;
}
}
}
}
<build>
<plugins>
<plugin>
<groupId>org.apache.maven.plugins</groupId>
<artifactId>maven-assembly-plugin</artifactId>
<version>3.1.1</version>
<configuration>
<descriptorRefs>
<!--将应用的所有依赖包都打到jar包中。如果依赖的是 jar 包,jar 包会被解压开,平铺到最终的 uber-jar 里去。输出格式为 jar-->
<descriptorRef>jar-with-dependencies</descriptorRef>
</descriptorRefs>
<archive>
<manifestEntries>
// 指定agentmain所在的类
<Agent-CLass>com.example.aop.agent.PrintNumAgent</Agent-CLass>
<Premain-Class>com.example.aop.agent.PrintNumAgent</Premain-Class>
<Can-Redefine-Classes>true</Can-Redefine-Classes>
<Can-Retransform-Classes>true</Can-Retransform-Classes>
</manifestEntries>
</archive>
</configuration>
<executions>
<execution>
<phase>package</phase>
<goals>
<goal>single</goal>
</goals>
</execution>
</executions>
</plugin>
<plugin>
<groupId>org.apache.maven.plugins</groupId>
<artifactId>maven-compiler-plugin</artifactId>
<version>3.1</version>
<configuration>
<source>${maven.compiler.source}</source>
<target>${maven.compiler.target}</target>
</configuration>
</plugin>
</plugins>
</build>
因为是跨进程通信,Attach的发起端是一个独立的java程序,这个java程序会调用VirtualMachine.attach方法开始合目标JVM进行跨进程通信
public class MyAttachMain {
public static void main(String[] args) throws IOException, AttachNotSupportedException, AgentLoadException, AgentInitializationException {
VirtualMachine virtualMachine = VirtualMachine.attach(args[0]);
try {
virtualMachine.loadAgent("/Users/zhangxiaobin/IdeaProjects/aop-demo/target/aop-0.0.1-SNAPSHOT-jar-with-dependencies.jar");
} finally {
virtualMachine.detach();
}
}
}
使用jps查询到PrintNumTest的进程id,再用下面的命令执行MyAttachMain类
java -cp /Library/Java/JavaVirtualMachines/jdk1.8.0_311.jdk/Contents/Home/lib/tools.jar:/Users/zhangxiaobin/IdeaProjects/aop-demo/target/aop-0.0.1-SNAPSHOT-jar-with-dependencies.jar com.example.aop.agent.MyAttachMain 49987
可以清楚地看到打印的数字变成了50
效果
Arthas
以上是我写的小demo,有很多不足之处,看看大佬是怎么写的,arthas的trace命令可以统计方法耗时,如下图
Arthas
搭建调试环境
Arthas debug需要借助IDEA的远程debug功能,可以参考 https://github.com/alibaba/arthas/issues/222
先写一个可以循环执行的Demo
public class ArthasTest {
public static void main(String[] args) throws InterruptedException {
int i = 0;
while (true) {
Thread.sleep(2000);
print(i++);
}
}
public static void print(Integer content) {
System.out.println("Main print: " + content);
}
}
命令行执行改demo
java -Xdebug -Xrunjdwp:transport=dt_socket,server=y,address=8000 com.example.aop.agent.ArthasTest
在Arthas源码的项目中设置远程debug
在Arthas源码的项目中设置远程debug
在Arthas源码的项目中设置远程debug
在这个方法com.taobao.arthas.agent334.AgentBootstrap#main任意位置打上断点,切换到刚刚设置的远程debug模式,启动项目

远程debug模式
可以看到刚刚处于Listening的ArthasTest开始执行,启动arthas-boot.jar,就可以看到断点跳进Arthas源码的项目中
跳进Arthas源码的项目中
bytekit
在看trace命令之前需要一点前置知识,使用ASM进行字节码增强,代码逻辑不好修改,理解困难,所以bytekit基于ASM提供了一套简洁的API,让开发人员可以比较轻松地完成字节码增强,我们先来看一个简单的demo,来自https://github.com/alibaba/bytekit
public class SampleInterceptor {
@AtEnter(inline = false, suppress = RuntimeException.class, suppressHandler = PrintExceptionSuppressHandler.class)
public static void atEnter(@Binding.This Object object,
@Binding.Class Object clazz,
@Binding.Args Object[] args,
@Binding.MethodName String methodName,
@Binding.MethodDesc String methodDesc) {
System.out.println("atEnter, args[0]: " + args[0]);
}
@AtExit(inline = true)
public static void atExit(@Binding.Return Object returnObject) {
System.out.println("atExit, returnObject: " + returnObject);
}
@AtExceptionExit(inline = true, onException = RuntimeException.class)
public static void atExceptionExit(@Binding.Throwable RuntimeException ex,
@Binding.Field(name = "exceptionCount") int exceptionCount) {
System.out.println("atExceptionExit, ex: " + ex.getMessage() + ", field exceptionCount: " + exceptionCount);
}
}
上文说过,bytekit的宗旨是提供简介的API让开发可以轻松地完成字节码增强,从注解名我们就可以知道@AtEnter是在方法进入时插入,@AtExit是在方法退出时插入,@AtExceptionExit时在发生异常退出时插入
inline = true表示方法中的代码直接插入增强方法中,inline = false表示是调用这个方法,有点难理解,我们等下看反编译后的代码
配置了 suppress = RuntimeException.class 和 suppressHandler = PrintExceptionSuppressHandler.class,说明插入的代码会被 try/catch 包围
@AtExceptionExit在原方法体范围try-catch指定异常进行处理
这是我们要进行增强的方法
public class Sample {
private int exceptionCount = 0;
public String hello(String str, boolean exception) {
if (exception) {
exceptionCount++;
throw new RuntimeException("test exception, str: " + str);
}
return "hello " + str;
}
}
public class SampleMain {
public static void main(String[] args) throws Exception {
// 解析定义的 Interceptor类 和相关的注解
DefaultInterceptorClassParser interceptorClassParser = new DefaultInterceptorClassParser();
List<InterceptorProcessor> processors = interceptorClassParser.parse(SampleInterceptor.class);
// 加载字节码
ClassNode classNode = AsmUtils.loadClass(Sample.class);
// 对加载到的字节码做增强处理
for (MethodNode methodNode : classNode.methods) {
if (methodNode.name.equals("hello")) {
MethodProcessor methodProcessor = new MethodProcessor(classNode, methodNode);
for (InterceptorProcessor interceptor : processors) {
interceptor.process(methodProcessor);
}
}
}
// 获取增强后的字节码
byte[] bytes = AsmUtils.toBytes(classNode);
// 查看反编译结果
System.out.println(Decompiler.decompile(bytes));
// 修改Sample
AgentUtils.reTransform(Sample.class, bytes);
// 执行sample的方法
try {
Sample sample = new Sample();
sample.hello("3", false);
sample.hello("4", true);
} catch (Exception e) {
e.printStackTrace();
}
}
}
这是Sample反编译后的结果,代码量剧增
public class Sample {
private int exceptionCount = 0;
/*
* WARNING - void declaration
*/
public String hello(String string, boolean bl) {
try {
String string2;
void str;
void exception;
try {
// @AtEnter 直接调用,inline为false的效果
SampleInterceptor.atEnter((Object)this, Sample.class, (Object[])new Object[]{string, new Boolean(bl)}, (String)"hello", (String)"(Ljava/lang/String;Z)Ljava/lang/String;");
}
catch (RuntimeException runtimeException) {
Class<Sample> clazz = Sample.class;
RuntimeException runtimeException2 = runtimeException;
System.out.println("exception handler: " + clazz);
runtimeException2.printStackTrace();
}
if (exception != false) {
++this.exceptionCount;
throw new RuntimeException("test exception, str: " + (String)str);
}
String string3 = string2 = "hello " + (String)str;
// @AtExit 代码直接插入
System.out.println("atExit, returnObject: " + string3);
return string2;
}
catch (RuntimeException runtimeException) {
int n = this.exceptionCount;
RuntimeException runtimeException3 = runtimeException;
// @AtExceptionExit 代码直接插入
System.out.println("atExceptionExit, ex: " + runtimeException3.getMessage() + ", field exceptionCount: " + n);
throw runtimeException;
}
}
}
有了这个前置知识,我们来看看trace命令
trace
trace
Arthas命令很多,如果是exit、logout、quit、jobs、fg、bg、kill等简单的命令,就会直接执行,如果是trace这种复杂的命令,会专门用一个类写处理的逻辑,如上图,根据名字就可以猜到这个类是处理什么命令的,这么多类的组织形式是模版模式,入口在com.taobao.arthas.core.shell.command.AnnotatedCommand#process
public abstract class AnnotatedCommand {
public abstract void process(CommandProcess process);
}
public class TraceCommand extends EnhancerCommand {
}
public abstract class EnhancerCommand extends AnnotatedCommand {
@Override
public void process(final CommandProcess process) {
// ctrl-C support
process.interruptHandler(new CommandInterruptHandler(process));
// q exit support
process.stdinHandler(new QExitHandler(process));
// start to enhance
enhance(process);
}
}
有一些命令都有字节码增强的逻辑,这些逻辑共同封装在了EnhancerCommand这个类中,TraceCommand继承了EnhancerCommand,当trace命令执行的时候,增强的逻辑在EnhancerCommand,我们只看核心代码
com.taobao.arthas.core.command.monitor200.EnhancerCommand#enhance
com.taobao.arthas.core.advisor.Enhancer#enhance(java.lang.instrument.Instrumentation)
public synchronized EnhancerAffect enhance(final Instrumentation inst) throws UnmodifiableClassException {
......
try {
// 很明显,这里添加了一个文件转换器,注意,此处的转换器为本类
ArthasBootstrap.getInstance().getTransformerManager().addTransformer(this, isTracing);
......
} catch (Throwable e) {
logger.error("Enhancer error, matchingClasses: {}", matchingClasses, e);
affect.setThrowable(e);
}
return affect;
}
根据方法名就可以在本类搜索到,具体代码如下
@Override
public byte[] transform(final ClassLoader inClassLoader, String className, Class<?> classBeingRedefined,
ProtectionDomain protectionDomain, byte[] classfileBuffer) throws IllegalClassFormatException {
try {
// 检查classloader能否加载到 SpyAPI,如果不能,则放弃增强
try {
if (inClassLoader != null) {
inClassLoader.loadClass(SpyAPI.class.getName());
}
} catch (Throwable e) {
logger.error("the classloader can not load SpyAPI, ignore it. classloader: {}, className: {}",
inClassLoader.getClass().getName(), className, e);
return null;
}
// 这里要再次过滤一次,为啥?因为在transform的过程中,有可能还会再诞生新的类
// 所以需要将之前需要转换的类集合传递下来,再次进行判断
if (matchingClasses != null && !matchingClasses.contains(classBeingRedefined)) {
return null;
}
// ClassNode中有各种属性,对应Class文件结构
// keep origin class reader for bytecode optimizations, avoiding JVM metaspace OOM.
ClassNode classNode = new ClassNode(Opcodes.ASM9);
ClassReader classReader = AsmUtils.toClassNode(classfileBuffer, classNode);
// remove JSR https://github.com/alibaba/arthas/issues/1304
classNode = AsmUtils.removeJSRInstructions(classNode);
// 重要代码,生成增强字节码的拦截器
DefaultInterceptorClassParser defaultInterceptorClassParser = new DefaultInterceptorClassParser();
final List<InterceptorProcessor> interceptorProcessors = new ArrayList<InterceptorProcessor>();
interceptorProcessors.addAll(defaultInterceptorClassParser.parse(SpyInterceptor1.class));
interceptorProcessors.addAll(defaultInterceptorClassParser.parse(SpyInterceptor2.class));
interceptorProcessors.addAll(defaultInterceptorClassParser.parse(SpyInterceptor3.class));
if (this.isTracing) {
// 根据配置判断trace命令是否要跳过计算Java类库的代码的耗时
if (!this.skipJDKTrace) {
interceptorProcessors.addAll(defaultInterceptorClassParser.parse(SpyTraceInterceptor1.class));
interceptorProcessors.addAll(defaultInterceptorClassParser.parse(SpyTraceInterceptor2.class));
interceptorProcessors.addAll(defaultInterceptorClassParser.parse(SpyTraceInterceptor3.class));
} else {
interceptorProcessors.addAll(defaultInterceptorClassParser.parse(SpyTraceExcludeJDKInterceptor1.class));
interceptorProcessors.addAll(defaultInterceptorClassParser.parse(SpyTraceExcludeJDKInterceptor2.class));
interceptorProcessors.addAll(defaultInterceptorClassParser.parse(SpyTraceExcludeJDKInterceptor3.class));
}
}
List<MethodNode> matchedMethods = new ArrayList<MethodNode>();
for (MethodNode methodNode : classNode.methods) {
if (!isIgnore(methodNode, methodNameMatcher)) {
matchedMethods.add(methodNode);
}
}
// https://github.com/alibaba/arthas/issues/1690
if (AsmUtils.isEnhancerByCGLIB(className)) {
for (MethodNode methodNode : matchedMethods) {
if (AsmUtils.isConstructor(methodNode)) {
AsmUtils.fixConstructorExceptionTable(methodNode);
}
}
}
.......
for (MethodNode methodNode : matchedMethods) {
if (AsmUtils.isNative(methodNode)) {
logger.info("ignore native method: {}",
AsmUtils.methodDeclaration(Type.getObjectType(classNode.name), methodNode));
continue;
}
// 先查找是否有 atBeforeInvoke 函数,如果有,则说明已经有trace了,则直接不再尝试增强,直接插入 listener
if(AsmUtils.containsMethodInsnNode(methodNode, Type.getInternalName(SpyAPI.class), "atBeforeInvoke")) {
for (AbstractInsnNode insnNode = methodNode.instructions.getFirst(); insnNode != null; insnNode = insnNode
.getNext()) {
if (insnNode instanceof MethodInsnNode) {
final MethodInsnNode methodInsnNode = (MethodInsnNode) insnNode;
if(this.skipJDKTrace) {
if(methodInsnNode.owner.startsWith("java/")) {
continue;
}
}
// 原始类型的box类型相关的都跳过
if(AsmOpUtils.isBoxType(Type.getObjectType(methodInsnNode.owner))) {
continue;
}
AdviceListenerManager.registerTraceAdviceListener(inClassLoader, className,
methodInsnNode.owner, methodInsnNode.name, methodInsnNode.desc, listener);
}
}
}else {
// 重点代码,增强动作就是在这里完成的
MethodProcessor methodProcessor = new MethodProcessor(classNode, methodNode, groupLocationFilter);
for (InterceptorProcessor interceptor : interceptorProcessors) {
try {
List<Location> locations = interceptor.process(methodProcessor);
for (Location location : locations) {
if (location instanceof MethodInsnNodeWare) {
MethodInsnNodeWare methodInsnNodeWare = (MethodInsnNodeWare) location;
MethodInsnNode methodInsnNode = methodInsnNodeWare.methodInsnNode();
AdviceListenerManager.registerTraceAdviceListener(inClassLoader, className,
methodInsnNode.owner, methodInsnNode.name, methodInsnNode.desc, listener);
}
}
} catch (Throwable e) {
logger.error("enhancer error, class: {}, method: {}, interceptor: {}", classNode.name, methodNode.name, interceptor.getClass().getName(), e);
}
}
}
// enter/exist 总是要插入 listener
AdviceListenerManager.registerAdviceListener(inClassLoader, className, methodNode.name, methodNode.desc,
listener);
affect.addMethodAndCount(inClassLoader, className, methodNode.name, methodNode.desc);
}
// https://github.com/alibaba/arthas/issues/1223 , V1_5 的major version是49
if (AsmUtils.getMajorVersion(classNode.version) < 49) {
classNode.version = AsmUtils.setMajorVersion(classNode.version, 49);
}
byte[] enhanceClassByteArray = AsmUtils.toBytes(classNode, inClassLoader, classReader);
// 增强成功,记录类
classBytesCache.put(classBeingRedefined, new Object());
// dump the class
dumpClassIfNecessary(className, enhanceClassByteArray, affect);
// 成功计数
affect.cCnt(1);
return enhanceClassByteArray;
} catch (Throwable t) {
logger.warn("transform loader[{}]:class[{}] failed.", inClassLoader, className, t);
affect.setThrowable(t);
}
return null;
}
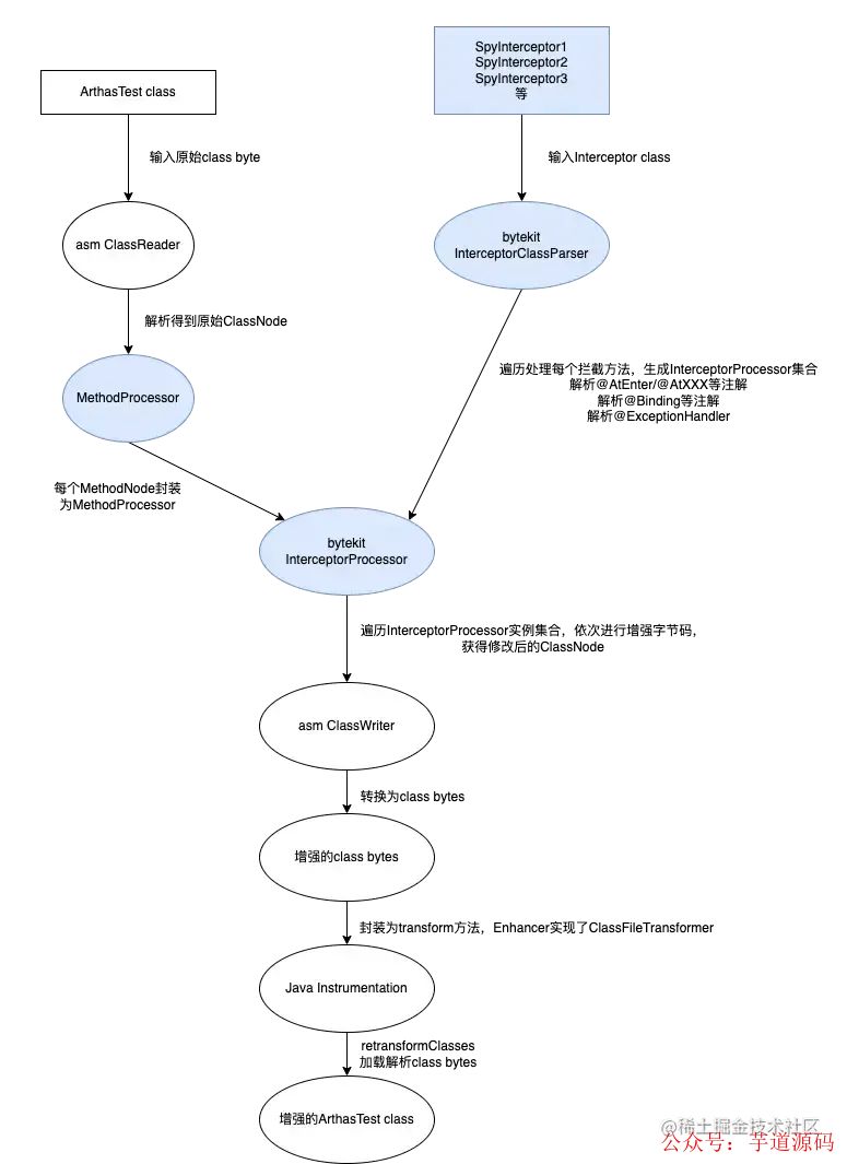
这段代码很长,其实主要逻辑就两个
- 解析Interceptor Class的@AtXxx,@Binding等注解,生成InterceptorProcessor对象集合
- 遍历InterceptorProcessor集合,修改原方法的字节码
整体的流程如下图
整体的流程如图
那这些拦截器长什么样子呢?我们随便找一个例子来看看
public static class SpyInterceptor1 {
@AtEnter(inline = true)
public static void atEnter(@Binding.This Object target, @Binding.Class Class<?> clazz,
@Binding.MethodInfo String methodInfo, @Binding.Args Object[] args) {
SpyAPI.atEnter(clazz, methodInfo, target, args);
}
}
看到这里,就很熟悉了,跟上面bytekit的例子很像,是在方法进入时插入的,当然,这里只是浅讲一下trace的原理,bytekit背后的原理,需要更底层的知识储备,我还需要继续学习